疫情期间文成县侨联等组织采购物资援助海外侨胞全流程 生活物资指企业或组织为保障出国人员境外生活需求所采购的消耗性物品。2020年3月疫情期间,浙江省文成县侨联通过统筹采购口罩、中药材等物资,向德国、法国、荷兰等国侨胞实施跨境援助。... admin2026-02-0988 阅读0 评论
疫情冲击下企业如何复工复产及应对,专家委员来支招 自上至下依次是:杨伟民、葛红林、刘世锦、王一鸣、贺强 自上至下依次是:南存辉、张近东、刘永好、丁佐宏 数据来源:全国工商联 突如其来的新冠肺炎疫情是一次大考... admin2026-02-0972 阅读0 评论
新冠疫情不再构成全球突发公共卫生事件,如何应对后续疫情风险? 来源:澎湃新闻 5月8日,国务院联防联控机制召开新闻发布会,主题为:新冠疫情不再构成“国际关注的突发公共卫生事件”后防控工作。... admin2026-02-0976 阅读0 评论
新冠肺炎疫情冲击全球经济,中国复工复产带来希望 180多个国家和地区出现疫情、全球确诊病例超过40万例、越来越多国家采取“封城”措施……新冠肺炎疫情肆虐全球。全球制造业、旅游业及金融市场等均受到较大冲击... admin2026-02-0968 阅读0 评论
热文疫情冲击下统筹兼顾,中国经济如何行稳致远并降低影响? 坚持全国一盘棋,发挥好集中力量办大事的制度优势,及时分析、迅速行动,我们就能妥善应对疫情冲击,统筹平衡好疫情防控和经济发展,推动中国经济行稳致远... admin2026-02-091167 阅读0 评论
国务院联防联控机制:疫情防控优化,整治层层加码,严控疫情风险 国务院联防联控机制于11月22日召开新闻发布会,介绍不折不扣落实疫情防控优化措施、全力抓好当前疫情处置工作。近期... admin2026-02-0976 阅读0 评论
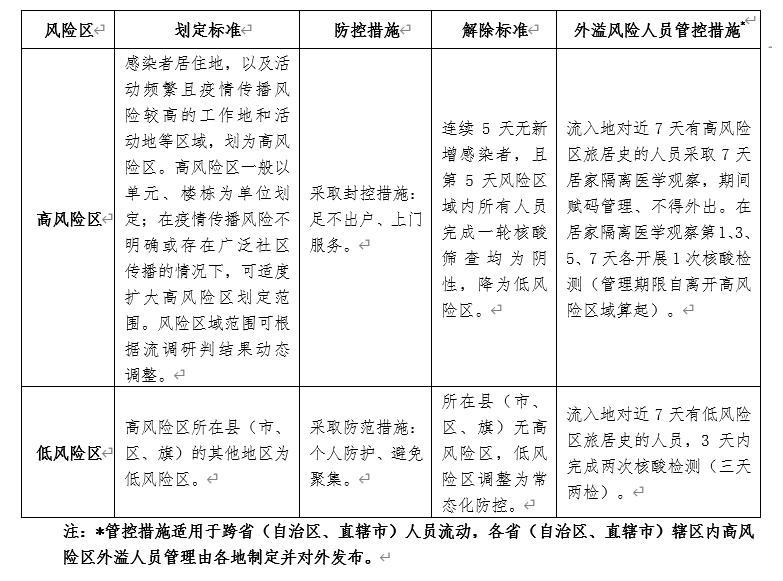
科学划定疫情风险区域,做好防控措施,降低疫情影响 据健康中国官微消息,为指导各地在疫情处置中做好风险区域划分,有效落实风险区域相关防控措施,最大限度降低疫情对人民群众生产、生活的影响... admin2026-02-09123 阅读0 评论
疫情隔离在家怎么办?居家隔离要求和注意事项指南 疫情防控不可松懈01居家隔离场所要求1.居家隔离医学观察者最好单独居住;如果条件不允许,选择一套房屋里通风较... admin2026-02-09110 阅读0 评论
印度现尼帕病毒病,世卫组织评估全球传播风险低 世卫组织确认,尼帕病毒的全球传播风险低,在次国家级层面(疫情暴发特定地区)的传播风险为中等,世卫组织,传播风险,猴痘疫情,世界卫生组织,尼帕病毒感染... admin2026-02-0985 阅读0 评论