临近2026年高考 ,事关四川家长与考生最予以关心的问题 ,终于是有了官方方面的答案。于1月下旬发布的《四川省2025年普通高校招生考试和录取工作实施方案》 ,在2月5日之际 ,被省招生考试指导中心总编辑李振东完成了详细讲解。新的既定方案所带来的考试时间予以延长,录取批次予以合并,志愿填报方式产生变化 ,这些当中每一点都直接紧密关联到每个考生获取升读学校的机会。
考试时间增加一天 选考科目单独计分
按照《方案》,二零二六年四川高考时间被安排于六月七日至九日,相较于以往增添了一日。语文考试时长为一百五十分钟,数学以及外语各自为一百二十分钟,然而物理、历史等六门选择考科目每一门仅考七十五分钟。李振东特意提醒,少数民族语文科目的考试被安排于六月十日上午,相关考生得要多考一日。
考生高考文化成绩,是由3门全国统考科目 ,以及3门选择考科目所构成的 ,其总分是750分。和以往存有差异之处在于 ,物理与历史这两门首选科目 ,是以原始分的形式计入成绩的。然而思想政治 、地理 、化学 、生物这四门再选科目 ,则需要依据考生在全省的排名 ,来进行等级赋分。省教育考试院会按物理类以及历史类 ,分别公布“一分一段”统计表 ,以此方便考生进行定位。
本科批次合并 不再分一本二本
新高考最为明显的变动是,普通类本科不再去区分一本以及二本,而是全都合并成为了本科批次,李振东作出解释,这是为了落实国务院深化考试招生制度改革的需求,合并以后高校招生不再存在批次身份的区分,考生的选择范围变得更加广阔,录取划分为本科、高职专科这两个阶段,按照普通类、艺术类、体育类分批来进行。
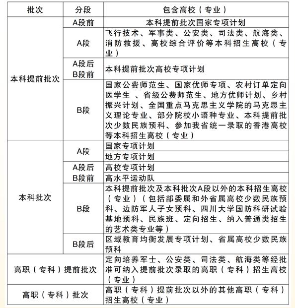
普通类设有四个批次,分别是本科提前批,本科批,高职专科提前批,高职专科批。本科提前批与本科批又各自划分成A段与B段,于A段和B段之间还安排了特殊类型的投档,比如高校专项计划、高水平运动队等。原本在一本二本之间单独列出的乡村振兴专项、地方优师专项等项目,如今都提前至本科提前批B段。
批次分段扩大选择 考生机会更多
李振东着重特别指出,批次分段可不是依据分数的高低予以划分的,而是按照高校以及专业的特性来进行设置的。本科提前批A段主要是用来安排飞行技术、军事、公安、司法、航海、消防救援还有高校综合评价等这些对考生有着特殊要求的招生的。针对这些专业而言,除了要看高考成绩之外,还要通过政审、体检或者高校考核才行。
考生因批次分段而获得切实的益处。若有考生通过某高校综合评价考核后,还想报考国家公费师范生,那么在提前批时,可同时填报A段的综合评价志愿以及B段的公费师范生志愿。李振东表示,分段设置为考生拓宽了选择范畴,提升了录取概率,还减小了滑档风险。
艺体类批次调整 省级公费师范生合并
艺术类的录取批次做出了相应调整,设置了本科提前批,还设置了本科批和高职专科批,以前在本科批前单独录取的省级公费师范生,现在合并到艺术本科批中进行统一投档,体育类也是这样,省级公费师范生不再单独提前录取,而是并入体育本科批。
艺术体育类考生有着这样的情况,这般调整使得录取流程更趋向简化,往昔是分批依次进行投档,考生得反复去等待,如今合并之后本科阶段能一次性完成录取,只在此需要提醒的是,艺术类与体育类依旧要求考生专业成绩以及文化成绩双双上线后,按综合分投向档案。
投档划线方式明确 平行志愿为主
新高考的投档方式主要是以平行志愿为主,普通类本科批B段实行平行志愿投档,高职专科批也实行平行志愿投档。李振东介绍说,平行志愿根据“分数优先、遵循志愿”的原则来进行,每个考生能够填报多个院校专业组志愿。本科提前批A段实行顺序志愿,部分特殊类型招生同样实行顺序志愿。
那种划线的方式同样是产生有变化的情况,省招考委员会基于要依据并按照招生计划以及考生的成绩,区分设置物理类与历史类来划定本科线、专科线情形,关于艺术类那是要分别划定与文化成绩以及专业性成绩相关的最低控制分数线具体情况,李振东作出提醒表明,等级给出分数之后的再选科目成绩,仅仅是在考生所归属那类范围之内以作比较,物理类同历史类不会出现交叉的状况。
民族语文科目特殊安排 考生注意时间
针对那些主要以少数民族语言进行授课的学生,还有加授少数民族语文的学生而言,除了要参与统考科目以及选择考科目之外,还得参加民族语文科目考试,这类考试被安排在6月10日上午,其中一类考试的时间是从9点开始到11点半结束,另一类考试是从9点开始到1。
李振东特意提醒有着这样情况的这部分考生,得留意考试时间所发生 的变化。民族语文的成绩被计入高考的文化总分当中,这直接跟录取挂钩。相关的这些考生能够提前去向学校或者当地的招办来确认自身的考试类别,防止因为时间安排出现不恰当的状况进而影响到考试。
瞧了这份有关新高考录取方案的解读之后,你认为在合并本科批次情形下,那些高分考生以及处于中等分数段的考生,究竟是谁在志愿填报方面的难度改变要更大一些呢?欢迎在评论区留言去分享你持有的看法。




